Product Descriptions
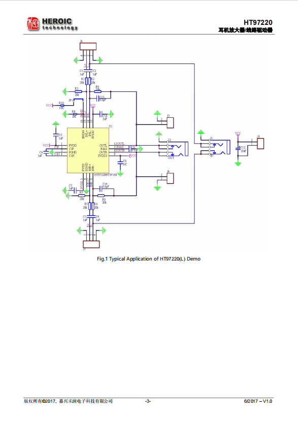
HT97220 is a differential input, direct output line driver/headphone amplifier. When powered by 5V, the device provides a 125mW driver for a 32 Ω headphone load. The IC can adjust its gain through external resistors.
IC provides excellent THD+N throughout the entire audio frequency band.
The internal charge pump of the IC inverts the input power supply, generating a negative power supply. The output stage of the amplifier is powered by an input positive power supply and a charge pump output negative power supply. Bipolar power supply causes the output to be biased at zero potential, eliminating the need for large-sized and easily distorted output coupling capacitors.
There is no clicking/popping sound when the IC is powered on or off.
Product Features
? Output does not require DC capacitor isolation
? Excellent bass effect
? No clicking/popping sound
? Low THD+N: minimum 0.001%
? Low noise, VN 7uV
? Supports single ended input and fully differential input
? Wide power supply operating range from 2.5V to 5.2V
? 4.2V power supply, providing 125mW output power for a 32 Ω load rate
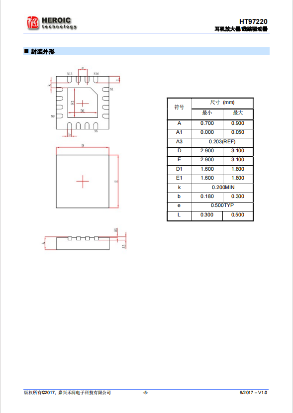
? QFN16 3mm * 3mm package
Product Applications
? Bluetooth earphones
? Smartphones
? Audio, DVD
? Tablets/laptops
? Set-top box
? Portable gaming console
Specifications
| Attribute | Attribute value |
| ANSM-Part# | ANSM-HT97220 |
| Type: | Audio power amplifier |
| Manufactor | - |
| DC | Standard |
| Describe | NEW |
| Supplier Device Packaging | QFN16 |
| Package | REEL |
| Input voltage | 2.5V-5.2V |
| Output power | 125mW |
| Type | Headphone Amplifier |
Actual product photos

Product Data Book:





Payment&Transportation

Official Certificate&Certificate

Multiple product supply

Company office environment

Warehouse Real Shot

Standard packaging

We also provide :
| Part No | Manufacturer | Date Code | Quantity | Description |
| LM22676ADJ | NS | 19+ | 250 | SOP8 |
| TPS562201DDCR | TI | 22+ | 795500 | SOT23-6 |
| NJG1806K75 | JRC | 22+ | 500000 | DFN6 |
| TLV74318PDQNR | TI | 22+ | 402000 | X2SON-4 |
| NJG1801K75 | JRC | 22+ | 300000 | SMD |
| NJG1804K64 | JRC | 22+ | 300000 | DFN8 |
| LM27761DSGR | TI | 22+ | 151000 | WSON8 |
| TLV62565DBVR | TI | 22+ | 138000 | SOT23-5 |
| TPS613222ADBVR | TI | 22+ | 108000 | SOT23-5 |
| LNK625DG-TL | POWER | 22+ | 100000 | SOP-8 |
| OPA4322AIPWR | TI | 22+ | 100000 | TSSOP14 |
| TLV75528PDRVR | TI | 22+ | 99000 | WSON-6 |
| TPS7A2025PDQNR | TI | 22+ | 78500 | X2SON-4 |
| TLV62568DBVR | TI | 22+ | 72000 | SOT23-5 |
| STM32L051K8U6TR | ST | 22+ | 60000 | QFN32 |
| SKY66421-11 | SKYWORKS | 22+ | 56500 | QFN16 |
| TPS7A1111PDRVR | TI | 22+ | 54000 | WSON6 |
| TLV62569PDDCR | TI | 22+ | 52000 | SOT23-6 |
| TLV62569DBVR | TI | 22+ | 48000 | SOT23-5 |
| TPS23753APWR | TI | 22+ | 40000 | TSSOP14 |
| NB691GG-Z | MPS | 22+ | 30000 | QFN |
| SN74AHC1G02DBVR | TI | 22+ | 27939 | SOT-23 |
| TPS63000DRCR | TI | 22+ | 23238 | VSON10 |
| TLV75533PDRVR | TI | 22+ | 21500 | WSON6 |
| NB687BGQ-Z | MPS | 22+ | 20000 | QFN |
| A3916GESTR-T-1 | ALLEGRO | 22+ | 17150 | QFN-20 |
| TPS62135RGXR | TI | 22+ | 15000 | VQFN11 |
| TLE2022AMDR | TI | 0803+ | 12500 | SOP8 |
| TPS23756PWPR | TI | 22+ | 12000 | HTSSOP-20 |





